简体
繁体
网站首页
首 页
资讯中心
县长之窗
政府信息公开
政务服务
互动交流
解读回应
数据发布
走进歙县
政务新媒体
一网
搜
当前位置:
首页
> 政府信息公开 > 歙县三阳镇人民政府
>
财政资金
>
年度财政预决算
索
引
号:
003149804/202409-00053
信息分类:
年度财政预决算
主题分类:
综合政务
发文日期:
2024-09-30
发布机构:
歙县三阳镇人民政府
发布日期:
2024-09-30
生效日期:
有效
废止日期:
发布文号:
无
关
键
词:
内容概述:
有
效
性:
有效
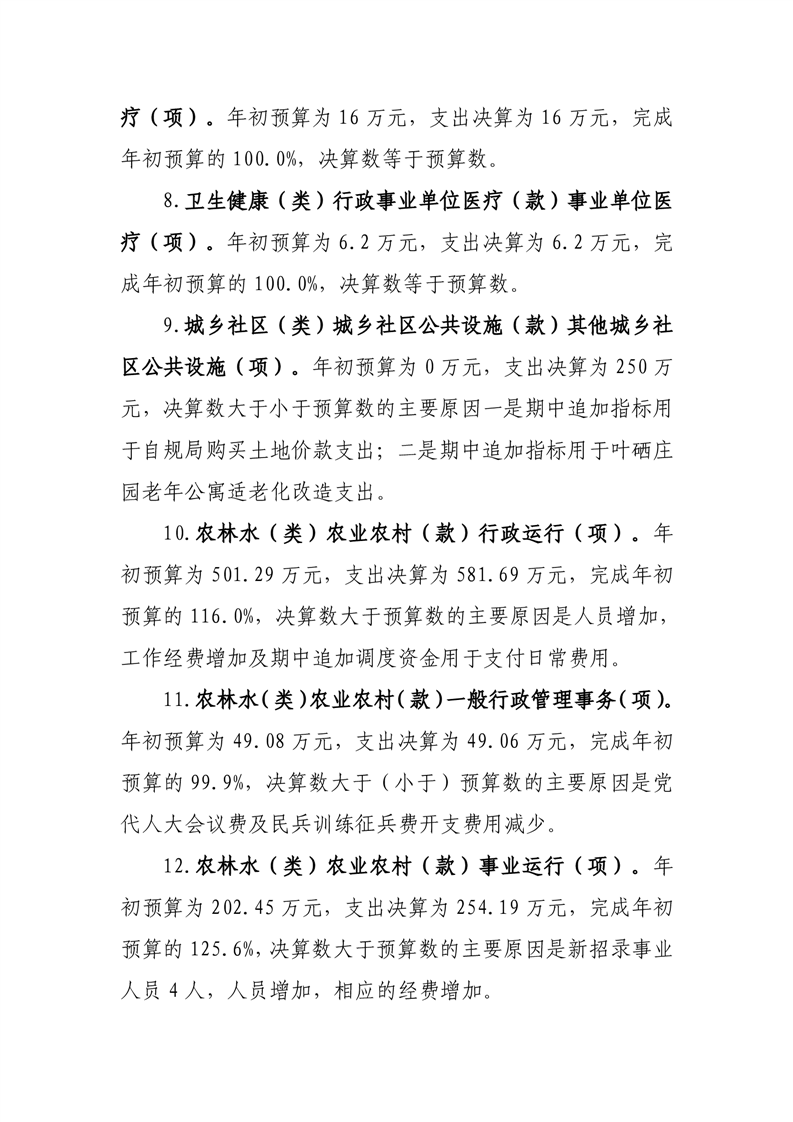
歙县三阳镇人民政府2023年度部门决算
作者:歙县三阳镇
发布时间:2024-09-30 10:27
信息来源:歙县三阳镇人民政府
阅读次数:
次
字号:
大
中
小
文本下载
我要纠错
打印
收藏
附件1:2023年度项目支出绩效自评表.xls
附件2:2023年度歙县三阳镇人民政府部门项目绩效评价报告.docx
歙县三阳镇人民政府.xlsx
歙县三阳镇人民政府2023年部门决算公开.doc
x
歙县三阳镇人民政府2023年部门决算公开.pdf
扫一扫在手机打开当前页
智能云搜
政务微信
政务微博
分享