简体
繁体
网站首页
首 页
资讯中心
县长之窗
政府信息公开
政务服务
互动交流
解读回应
数据发布
走进歙县
政务新媒体
一网
搜
当前位置:
首页
> 政府信息公开 > 歙县霞坑镇人民政府
>
财政资金
>
年度财政预决算
索
引
号:
00315075X/202409-00013
信息分类:
年度财政预决算
主题分类:
政务公开、政府信息公开
发文日期:
2024-09-30
发布机构:
歙县霞坑镇人民政府
发布日期:
2024-09-30
生效日期:
有效
废止日期:
发布文号:
无
关
键
词:
内容概述:
有
效
性:
有效
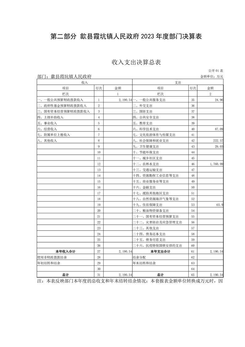
歙县霞坑镇人民政府2023年度部门决算公开
作者:歙县霞坑镇
发布时间:2024-09-30 10:40
信息来源:歙县霞坑镇人民政府
阅读次数:
次
字号:
大
中
小
文本下载
我要纠错
打印
收藏
附件一:2023年度项目支出绩效自评表.rar
附件二:霞坑镇2023年度村级补助资金项目绩效评价报告.doc
附件二:霞坑镇2023年度村级补助资金项目绩效评价报告.pdf
歙县霞坑镇人民政府2023年决算公开.docx
歙县霞坑镇人民政府2023年决算公开.pdf
扫一扫在手机打开当前页
智能云搜
政务微信
政务微博
分享