| 索引号:
|
11341021677588889E/202109-00005 |
信息分类:
|
本部门“三公”经费 |
|
主题分类:
|
财政、金融、审计,公民,其他,PDF,青少年,中年 |
发文日期:
|
2021-09-28
|
|
发布机构:
|
歙县城市管理局(歙县城市管理行政执法局) |
发布日期:
|
2021-09-28
|
| 生效日期:
|
2021-09-28 |
废止日期: |
|
| 发布文号:
|
暂无 |
关键词:
|
歙县城管执法局2020年度“三公”经费决算公开 |
| 内容概述:
|
歙县城管执法局2020年度“三公”经费决算公开 |
有效性:
|
有效 |
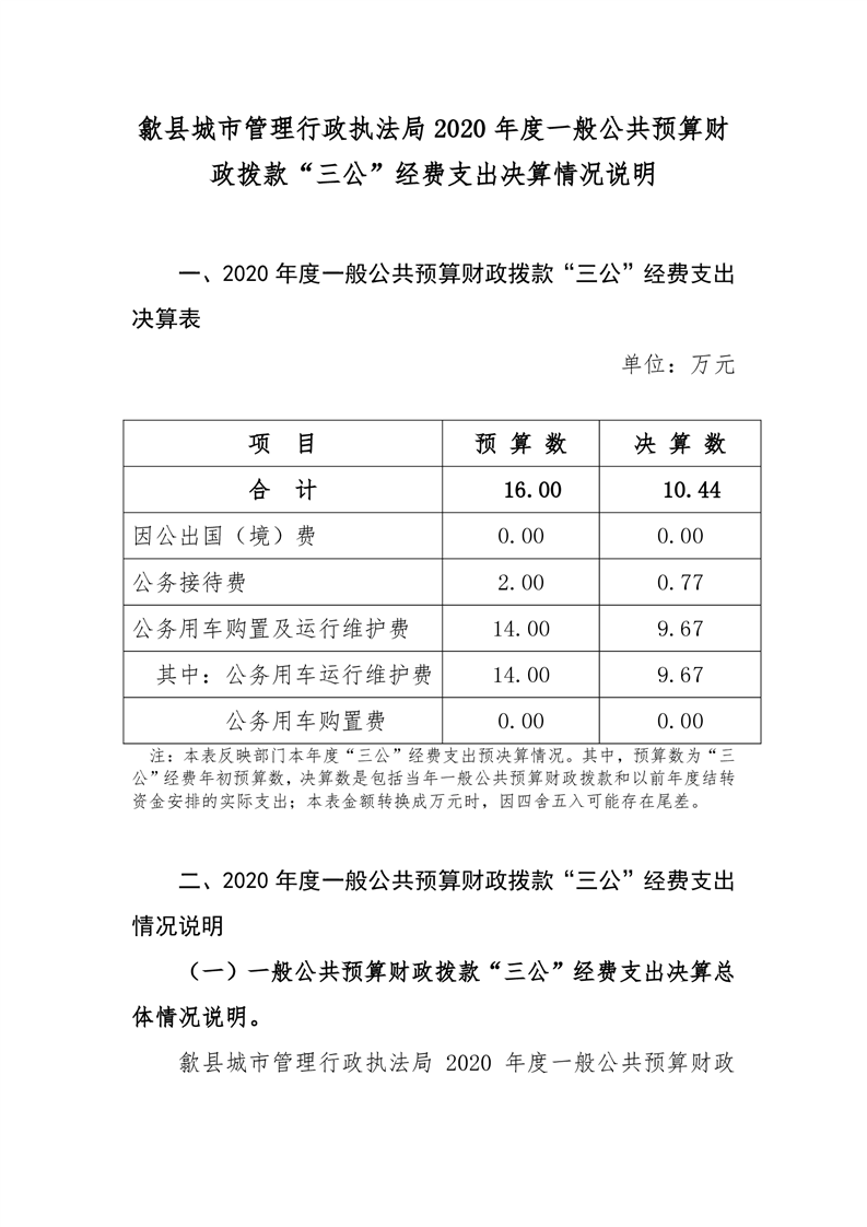
歙县城管执法局2020年度“三公”经费决算公开
作者:歙县城管局 发布时间:2021-09-28 16:08
信息来源:歙县城市管理行政执法局 阅读次数:次