简体
繁体
网站首页
首 页
资讯中心
县长之窗
政府信息公开
政务服务
互动交流
解读回应
数据发布
走进歙县
政务新媒体
一网
搜
当前位置:
首页
> 政府信息公开 > 歙县霞坑镇人民政府
>
财政资金
>
年度财政预决算
索
引
号:
00315075X/202402-00006
信息分类:
年度财政预决算
主题分类:
财政、金融、审计
发文日期:
2024-02-22
发布机构:
歙县霞坑镇人民政府
发布日期:
2024-02-22
生效日期:
有效
废止日期:
发布文号:
00092
关
键
词:
内容概述:
有
效
性:
有效
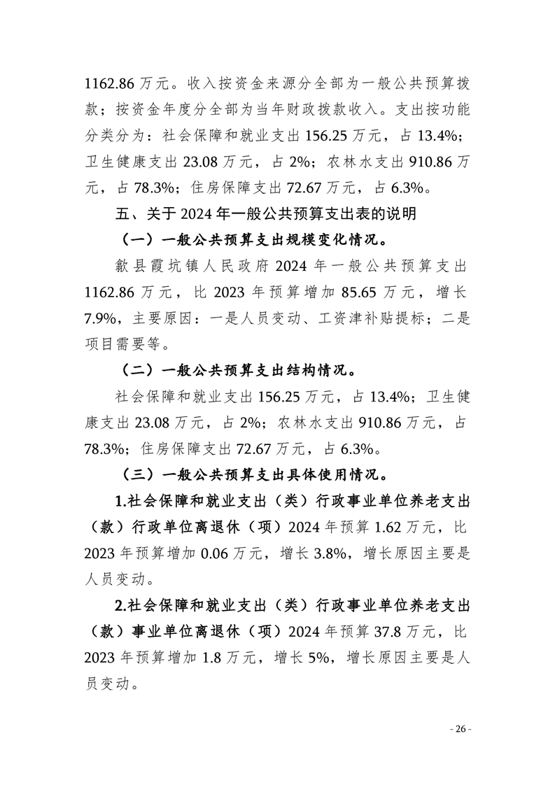
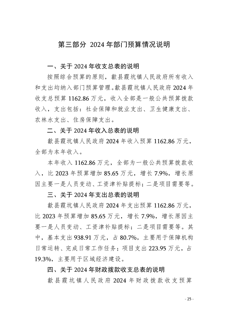
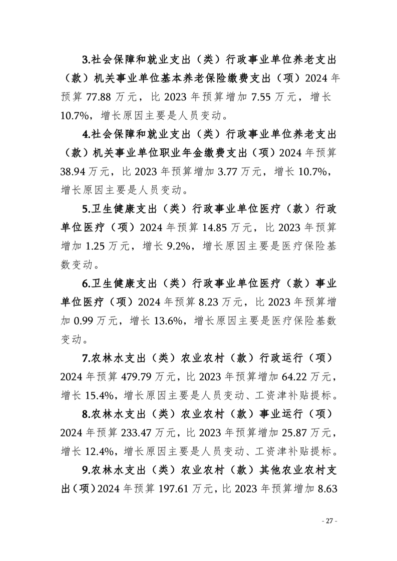
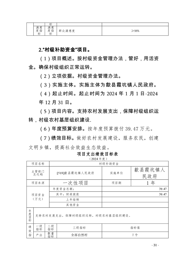
歙县霞坑镇人民政府2024年部门预算
作者:歙县霞坑镇
发布时间:2024-02-22 08:36
信息来源:歙县霞坑镇人民政府
阅读次数:
次
字号:
大
中
小
文本下载
我要纠错
打印
收藏
扫一扫在手机打开当前页
智能云搜
政务微信
政务微博
分享