简体
繁体
网站首页
首 页
资讯中心
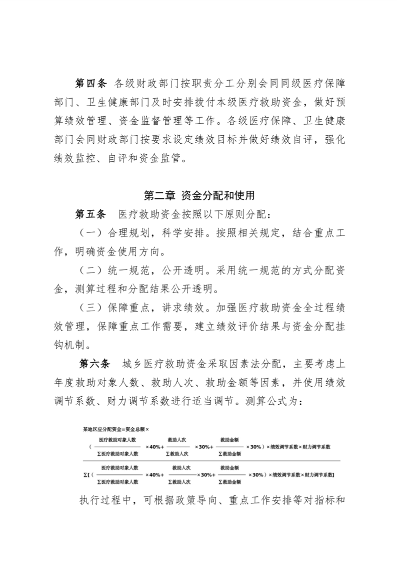
县长之窗
政府信息公开
政务服务
互动交流
解读回应
数据发布
走进歙县
政务新媒体
一网
搜
当前位置:
首页
> 政府信息公开 > 歙县昌溪乡人民政府
>
财政资金
>
财政专项资金管理和使用情况
>
农村医疗救助补助资金管理和使用情况
>
政策与标准
索
引
号:
003149863/202411-00030
信息分类:
政策与标准
主题分类:
卫生、体育,公民,通知,PDF,其他
发文日期:
2024-06-24
发布机构:
安徽省财政厅 安徽省卫生健康委员会 安徽省医疗保障局
发布日期:
2024-11-12
生效日期:
2024-10-24
废止日期:
发布文号:
皖财社〔2024〕1047 号
关
键
词:
医疗救助资金
内容概述:
安徽省财政厅 安徽省卫生健康委员会 安徽省医疗保障局关于修订《安徽省医疗救助资金管理实施办法》的通知
有
效
性:
有效
安徽省财政厅 安徽省卫生健康委员会 安徽省医疗保障局关于修订《安徽省医疗救助资金管理实施办法》的通知
作者:安徽省财政厅 安徽省卫生健康委员会
发布时间:2024-11-12 15:43
信息来源:安徽省医疗保障局
阅读次数:
次
字号:
大
中
小
文本下载
我要纠错
打印
收藏
扫一扫在手机打开当前页
智能云搜
政务微信
政务微博
分享