简体
繁体
网站首页
首 页
资讯中心
县长之窗
政府信息公开
政务服务
互动交流
解读回应
数据发布
走进歙县
政务新媒体
一网
搜
当前位置:
首页
> 政府信息公开 > 歙县岔口镇人民政府
>
应急管理
>
预警信息及应对情况
索
引
号:
00314988x/202504-00006
信息分类:
预警信息及应对情况
主题分类:
其他,公民,其他,DOC,其他,其他,其他
发文日期:
2025-04-21
发布机构:
歙县岔口镇
发布日期:
2025-04-21
生效日期:
2025-04-21
废止日期:
发布文号:
无
关
键
词:
预警发布
内容概述:
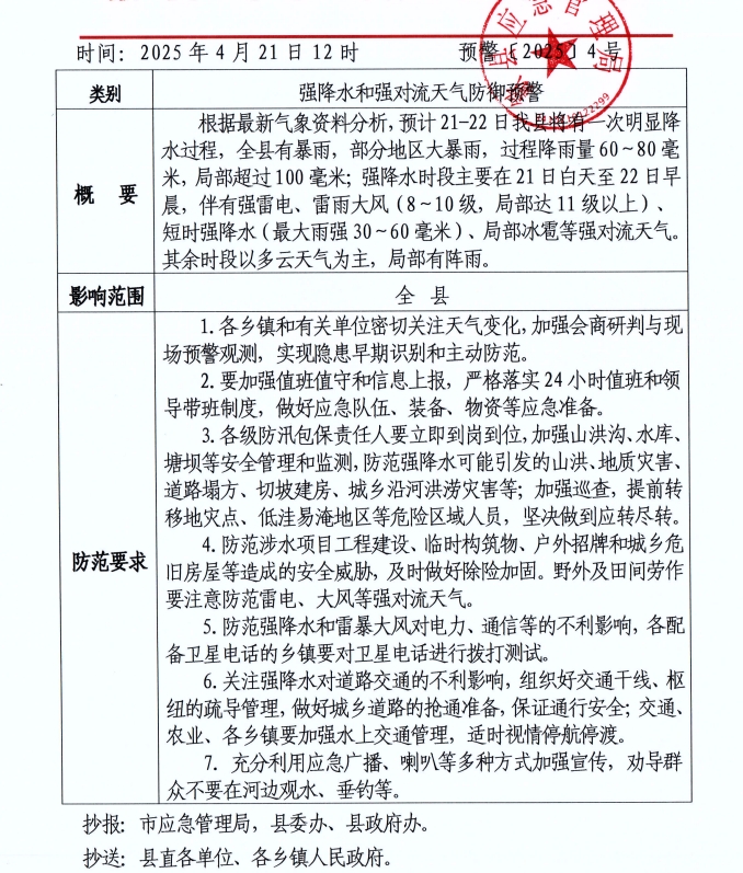
【歙县预警发布】强降水和强对流天气防御提示
有
效
性:
有效
【歙县预警发布】强降水和强对流天气防御提示
作者:歙县岔口镇
发布时间:2025-04-21 14:48
信息来源:歙县应急管理局
阅读次数:
次
字号:
大
中
小
文本下载
我要纠错
打印
收藏
扫一扫在手机打开当前页
智能云搜
政务微信
政务微博
分享