简体
繁体
网站首页
首 页
资讯中心
县长之窗
政府信息公开
政务服务
互动交流
解读回应
数据发布
走进歙县
政务新媒体
一网
搜
当前位置:
首页
> 政府信息公开 > 歙县富堨镇人民政府
>
财政资金
>
年度财政预决算
索
引
号:
003149687/202409-00122
信息分类:
年度财政预决算
主题分类:
财政、金融、审计,政务公开、政府信息公开,公民,其他,其他,其他,其他,其他
发文日期:
2024-09-30
发布机构:
歙县富堨镇
发布日期:
2024-09-30
生效日期:
2024-09-30
废止日期:
发布文号:
无
关
键
词:
部门决算
内容概述:
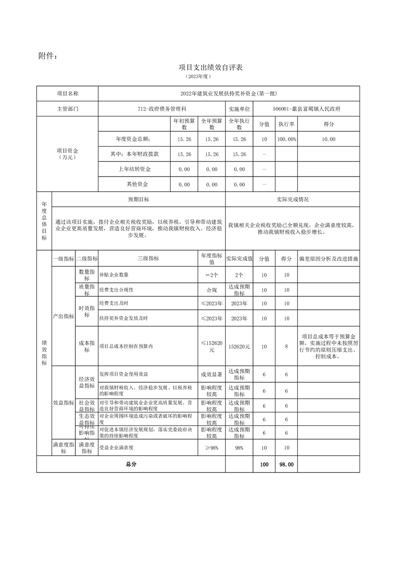
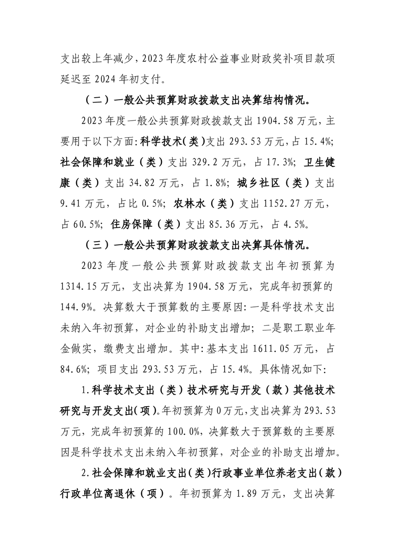
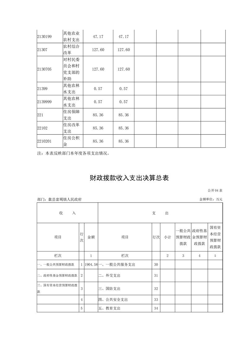
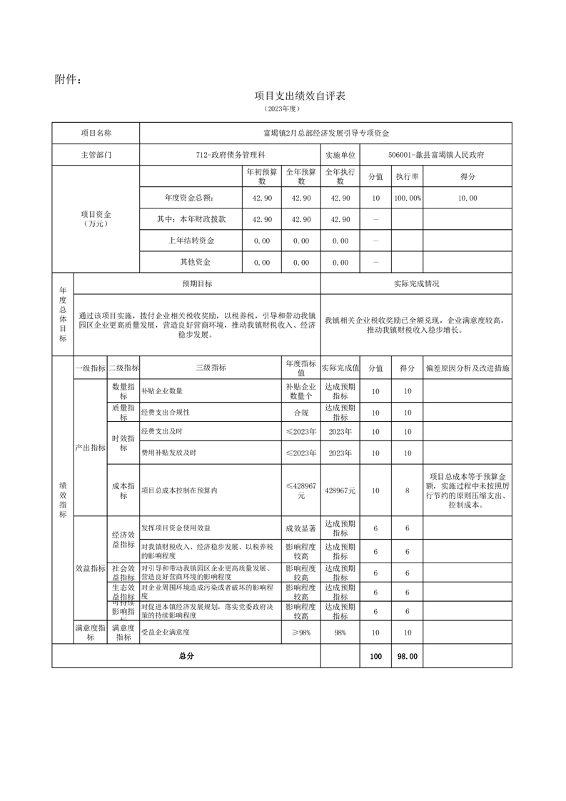
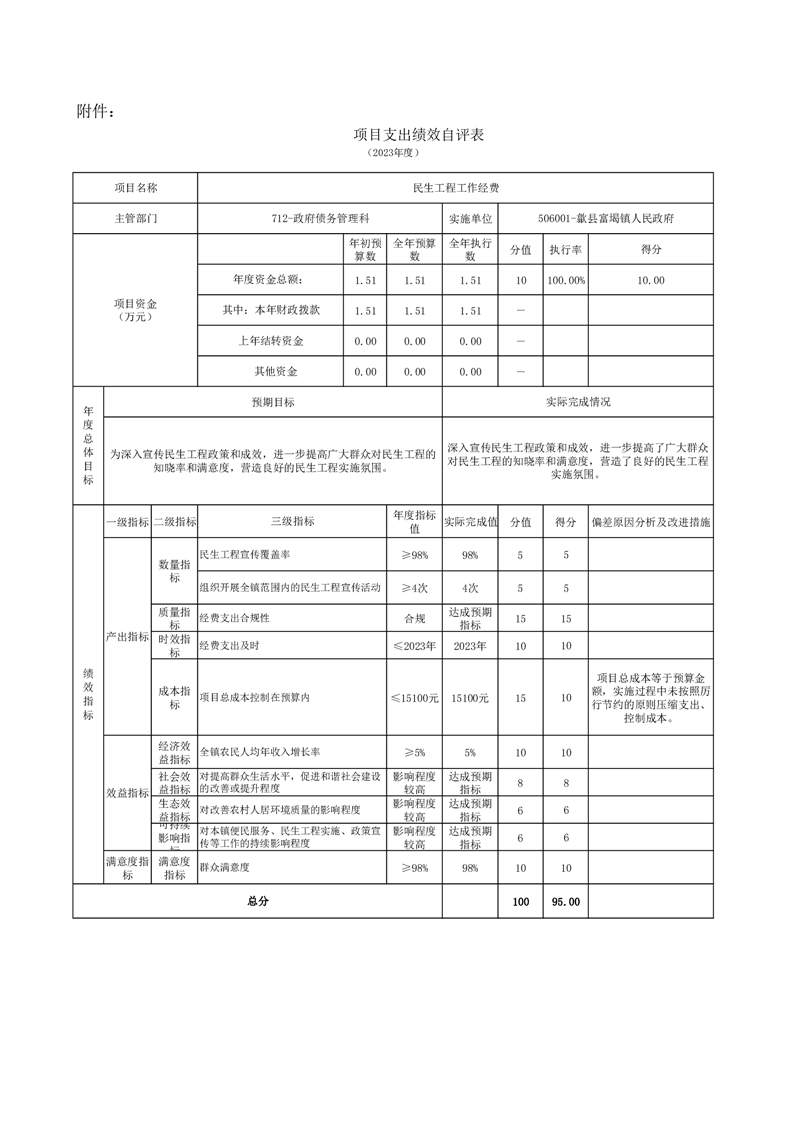
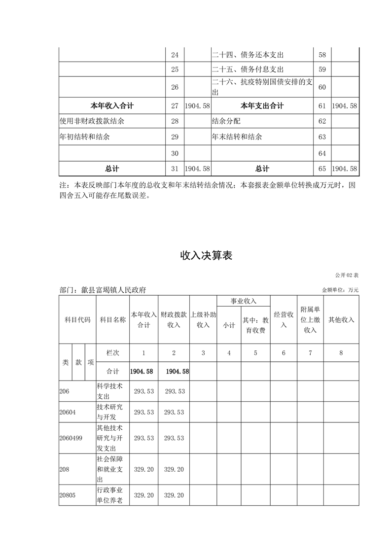
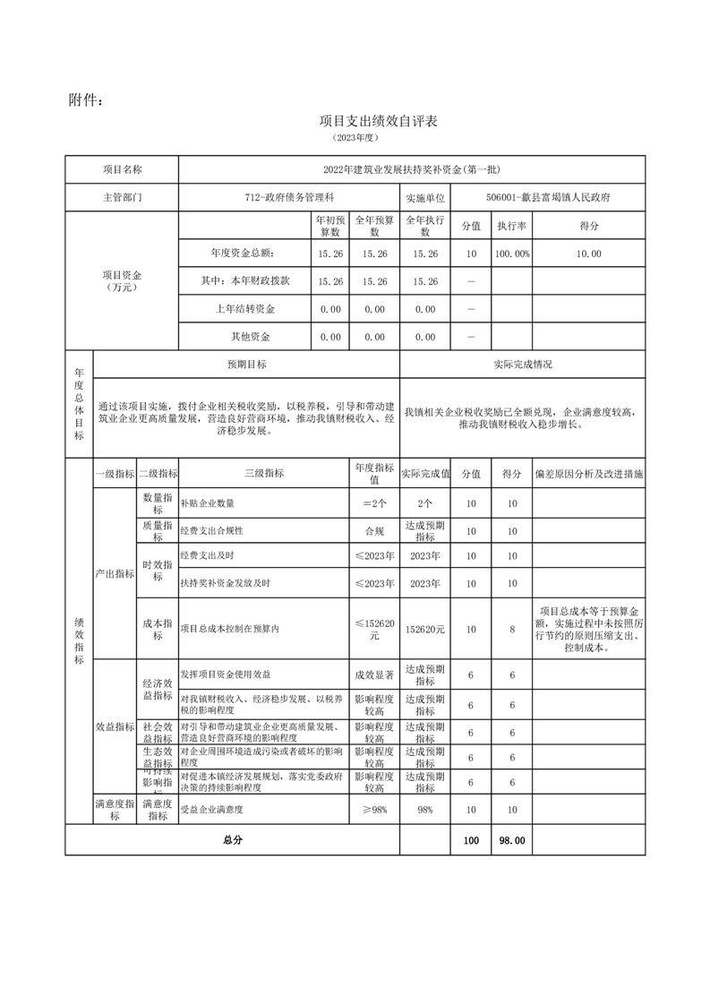
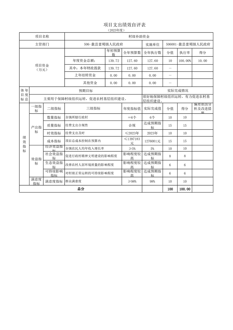
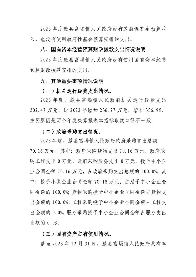
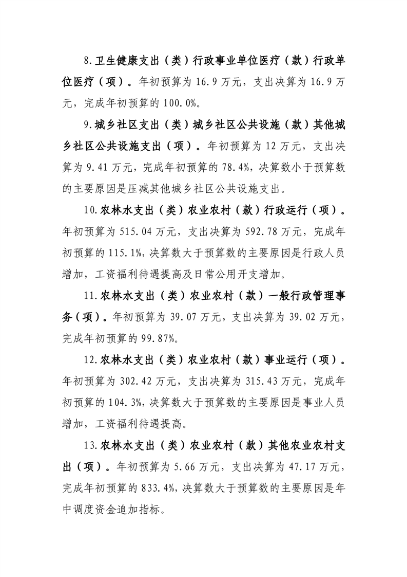
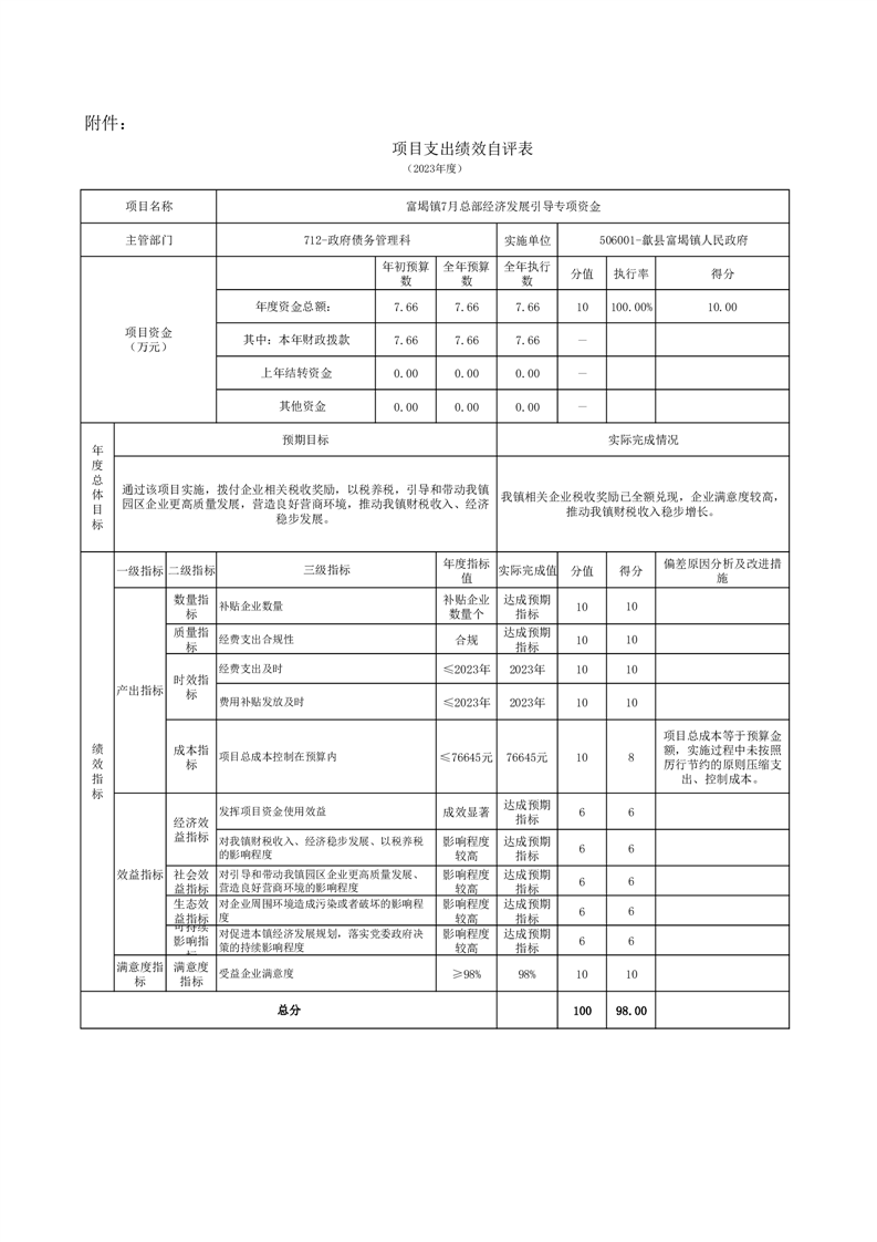
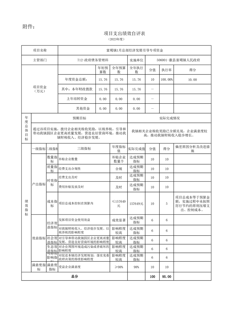
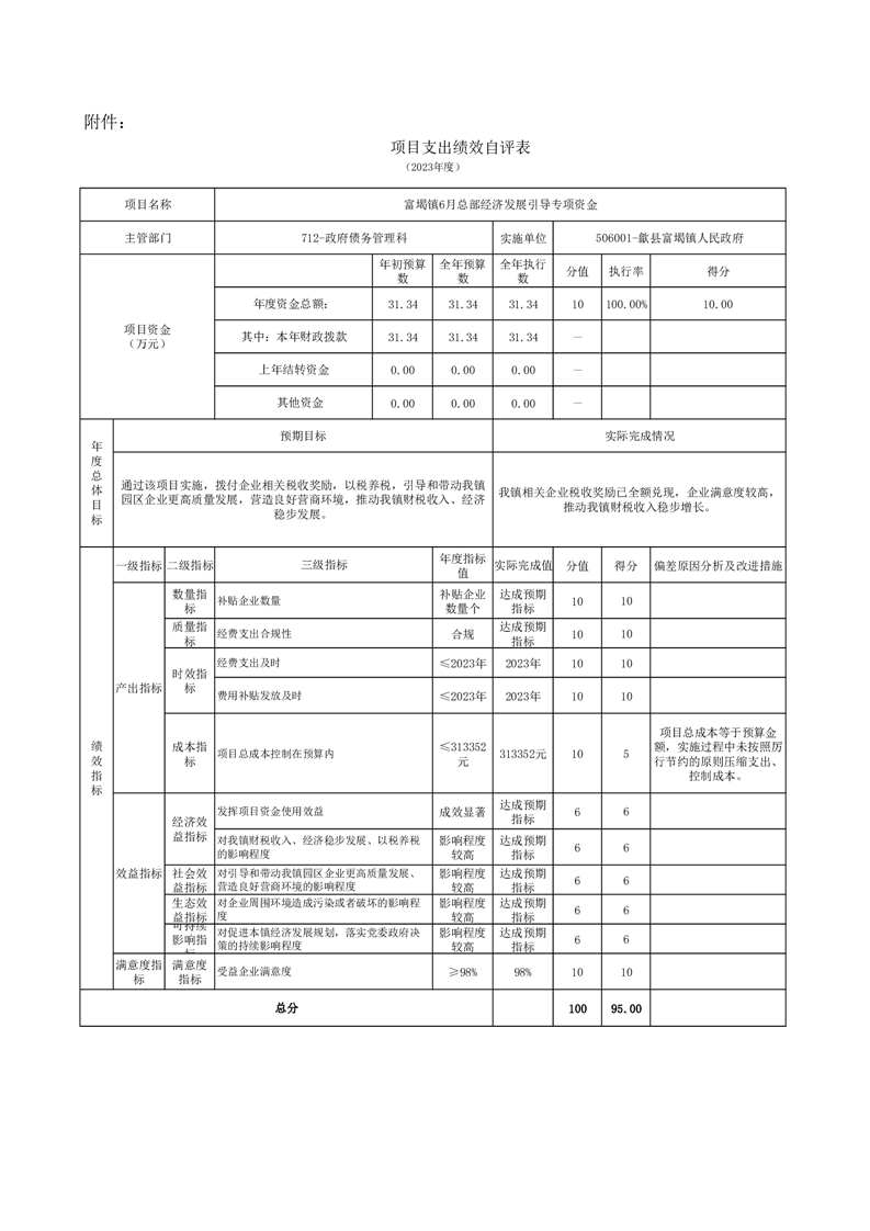
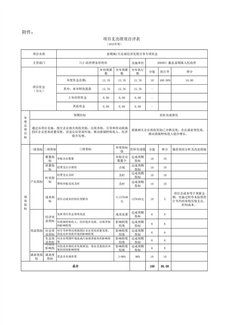
歙县富堨镇人民政府2023年度部门决算
有
效
性:
有效
歙县富堨镇人民政府2023年度部门决算
作者:歙县富堨镇
发布时间:2024-09-30 15:11
信息来源:歙县富堨镇人民政府
阅读次数:
次
字号:
大
中
小
文本下载
我要纠错
打印
收藏
扫一扫在手机打开当前页
智能云搜
政务微信
政务微博
分享