| 索引号:
|
11341021677588889E/202402-00004 |
信息分类:
|
本部门预算 |
|
主题分类:
|
综合政务,公民,企业,其他,其他,DOC,青少年,中年,老年,其他,其他,其他 |
发文日期:
|
2024-02-22
|
|
发布机构:
|
歙县城市管理行政执法局 |
发布日期:
|
2024-02-22
|
| 生效日期:
|
2024-02-22 |
废止日期: |
|
| 发布文号:
|
无 |
关键词:
|
歙县城市管理行政执法局2024年部门预算 |
| 内容概述:
|
歙县城市管理行政执法局2024年部门预算 |
有效性:
|
有效 |
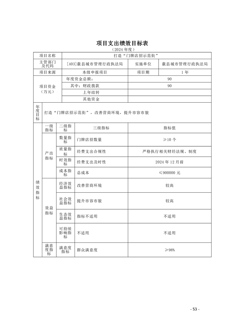
歙县城市管理行政执法局2024年部门预算
作者:歙县城管局 发布时间:2024-02-22 15:36
信息来源:歙县城市管理行政执法局 阅读次数:次