号: 11341021677588889E/202602-00031 信息分类: 行政许可
主题分类: 综合政务,公民,企业,其他,其他,DOC,青少年,中年,老年,其他 发文日期: 2026-02-06
发布机构: 歙县城市管理局(歙县城市管理行政执法局) 发布日期: 2026-02-06
生效日期: 2026-02-06 废止日期:
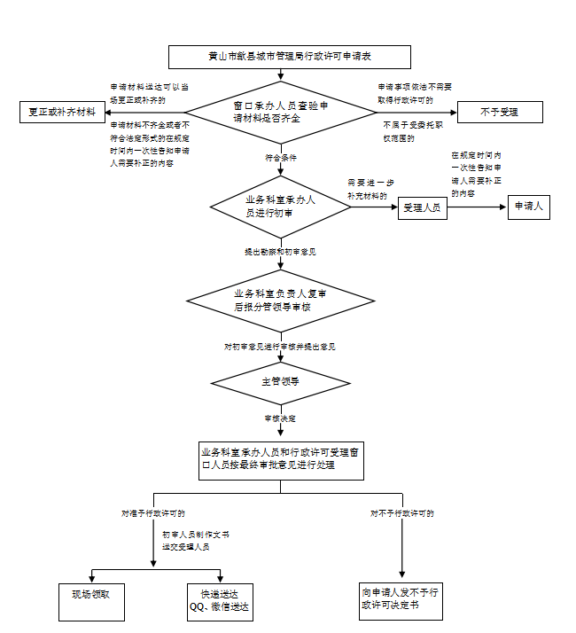
发布文号: 词: 歙县城管执法局行政许可事项流程图
内容概述: 歙县城市管理局行政许可事项流程图 性: 有效

歙县城市管理局行政许可事项流程图

作者:歙县城管局 发布时间:2026-02-06 11:14 信息来源:歙县城市管理局(歙县城市管理行政执法局) 阅读次数:

承办机构:政策法规股、环卫市政股、市容股

服务电话:0559-6536502( 政策法规股股)、0559-6519616( 环卫市政股 )、0559-6536563( 市容股 )

监督电话:0559-6536502