| 索引号:
|
11341021677588889E/202209-00006 |
信息分类:
|
本部门“三公”经费 |
|
主题分类:
|
综合政务,公民,其他,PDF,婴幼儿,青少年,中年,老年 |
发文日期:
|
2022-09-22
|
|
发布机构:
|
歙县城市管理局(歙县城市管理行政执法局) |
发布日期:
|
2022-09-22
|
| 生效日期:
|
2022-09-22 |
废止日期: |
|
| 发布文号:
|
暂无 |
关键词:
|
歙县城管执法局三公经费2021年决算公开 |
| 内容概述:
|
歙县城管执法局三公经费2021年决算公开 |
有效性:
|
有效 |
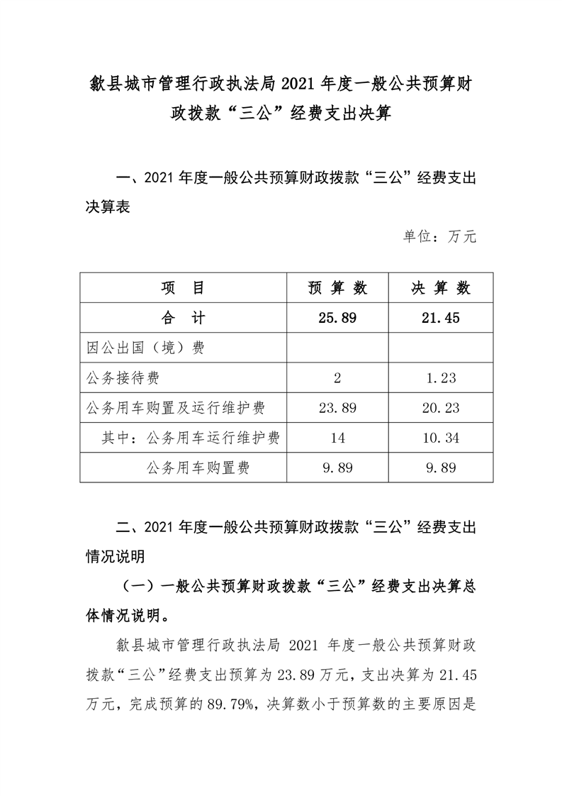
歙县城管执法局2021年“三公”经费决算公开
作者:歙县城管局 发布时间:2022-09-22 11:58
信息来源:歙县城市管理行政执法局 阅读次数:次