| 索引号:
|
11341021677588889E/202602-00010 |
信息分类:
|
执法依据和程序信息 |
|
主题分类:
|
综合政务,公民,其他,TXT,婴幼儿,青少年,中年,老年 |
发文日期:
|
2026-02-06
|
|
发布机构:
|
歙县城市管理局(歙县城市管理行政执法局) |
发布日期:
|
2026-02-06
|
| 生效日期:
|
2026-02-06 |
废止日期: |
|
| 发布文号:
|
暂无 |
关键词:
|
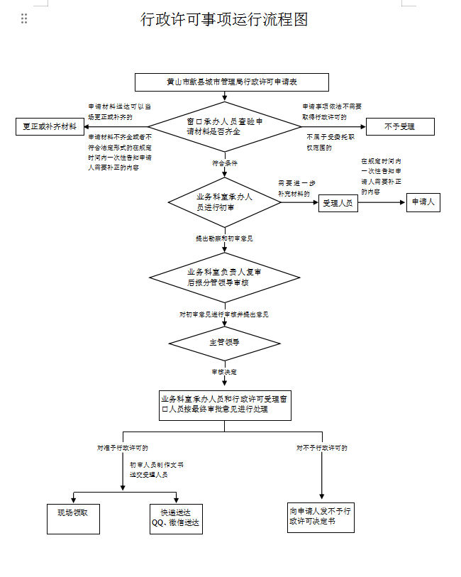
歙县城管执法局行政许可事项运行流程图 |
| 内容概述:
|
歙县城市管理局行政许可事项运行流程图 |
有效性:
|
有效 |
歙县城市管理局行政许可事项运行流程图
作者:歙县城管局 发布时间:2026-02-06 16:21
信息来源:歙县城市管理局(歙县城市管理行政执法局) 阅读次数:次