简体
繁体
网站首页
首 页
资讯中心
县长之窗
政府信息公开
政务服务
互动交流
解读回应
数据发布
走进歙县
政务新媒体
一网
搜
当前位置:
首页
> 政府信息公开 > 歙县投资促进局
>
财政资金
>
年度部门预决算及“三公”经费情况
>
本部门“三公”经费
索
引
号:
750987043/202409-00021
信息分类:
本部门“三公”经费
主题分类:
综合政务,公民,其他,TXT,其他,其他,其他
发文日期:
2024-09-30
发布机构:
歙县投资促进局
发布日期:
2024-09-30
生效日期:
2024-09-30 14:59:26
废止日期:
发布文号:
无
关
键
词:
三公经费决算
内容概述:
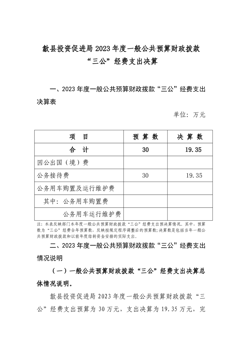
歙县投资促进局2023年度一般公共预算财政拨款“三公”经费支出决算
有
效
性:
有效
歙县投资促进局2023年度一般公共预算财政拨款“三公”经费支出决算
作者:歙县投资促进局
发布时间:2024-09-30 14:59
信息来源:歙县投资促进局
阅读次数:
次
字号:
大
中
小
文本下载
我要纠错
打印
收藏
扫一扫在手机打开当前页
智能云搜
政务微信
政务微博
分享