简体
繁体
网站首页
首 页
资讯中心
县长之窗
政府信息公开
政务服务
互动交流
解读回应
数据发布
走进歙县
政务新媒体
一网
搜
当前位置:
首页
> 政府信息公开 > 歙县自然资源和规划局
>
行政权力运行
>
行政权力运行结果
>
行政处罚
索
引
号:
743073315/202511-00018
信息分类:
行政处罚
主题分类:
国土资源、能源,公民,通知,PDF,其他,其他,其他
发文日期:
2025-11-24
发布机构:
歙县自然资源和规划局
发布日期:
2025-11-24
生效日期:
有效
废止日期:
发布文号:
皖自然资规〔2025〕1号
关
键
词:
内容概述:
有
效
性:
有效
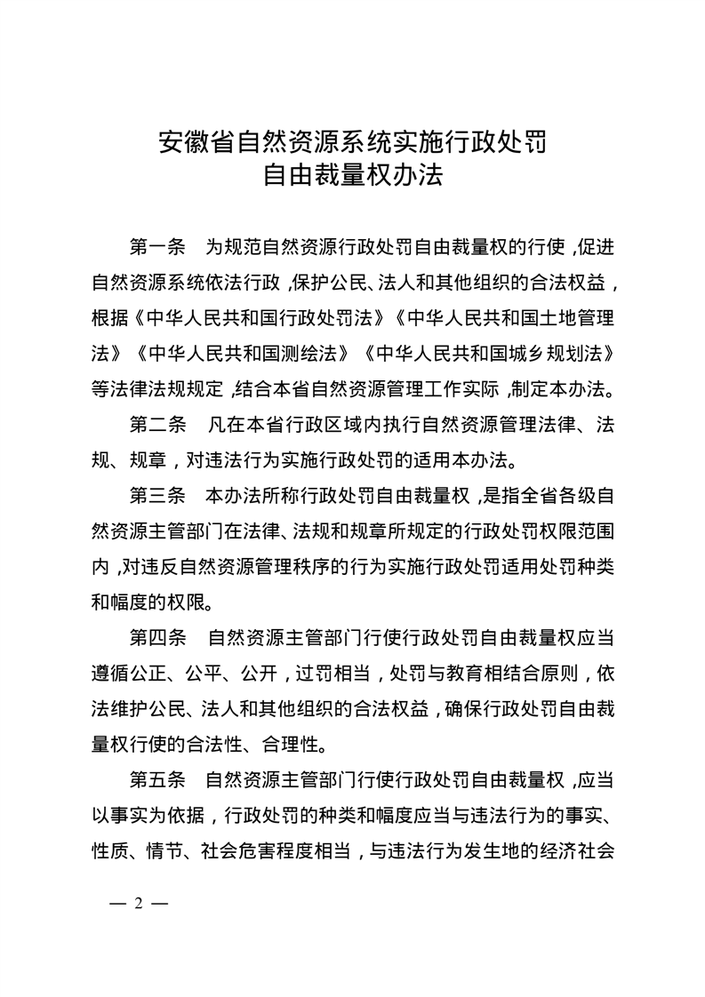
安徽省自然资源厅关于印发《安徽省自然资源系统实施行政处罚自由裁量权办法》的通知
作者:歙县自然资源和规划局
发布时间:2025-11-24 11:47
信息来源:歙县自然资源和规划局
阅读次数:
次
字号:
大
中
小
文本下载
我要纠错
打印
收藏
扫一扫在手机打开当前页
智能云搜
政务微信
政务微博
分享