简体
繁体
网站首页
首 页
资讯中心
县长之窗
政府信息公开
政务服务
互动交流
解读回应
数据发布
走进歙县
政务新媒体
一网
搜
当前位置:
首页
> 政府信息公开 > 歙县人力资源和社会保障局
>
财政资金
>
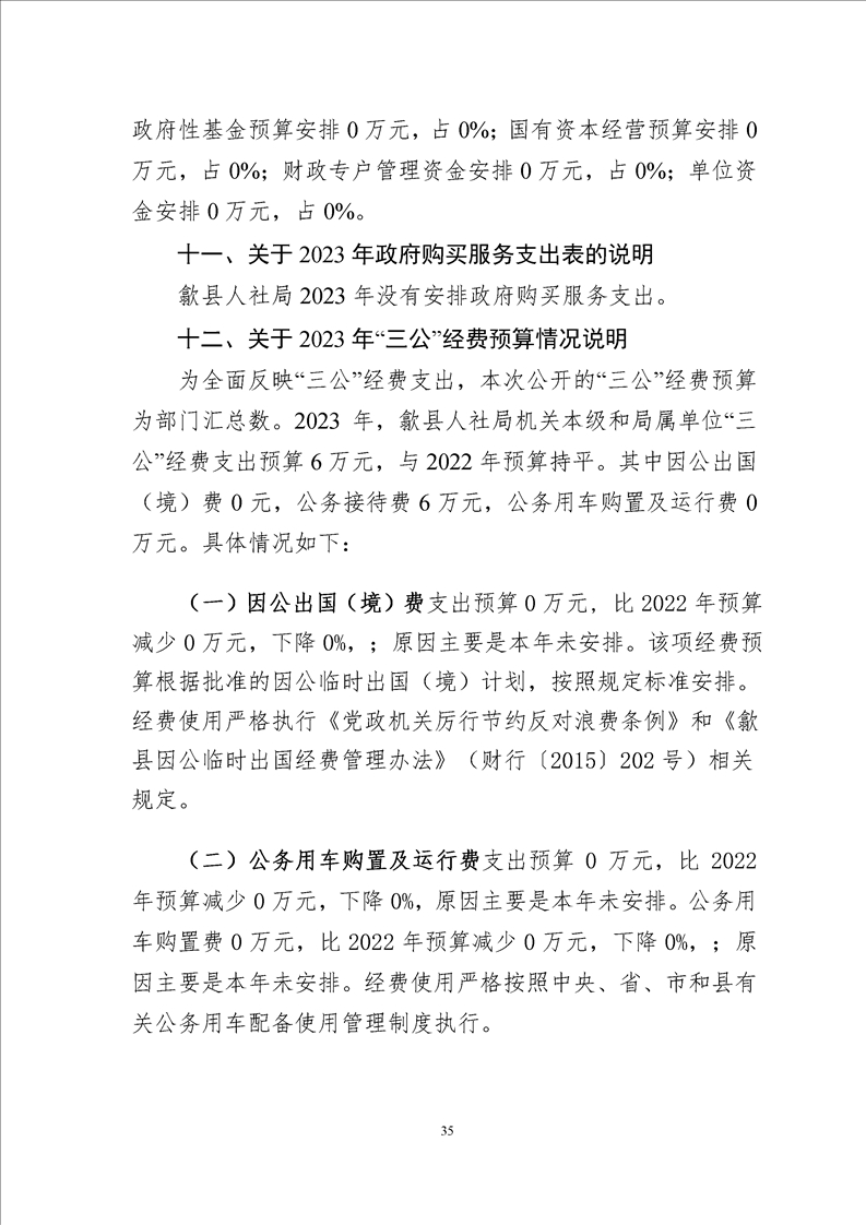
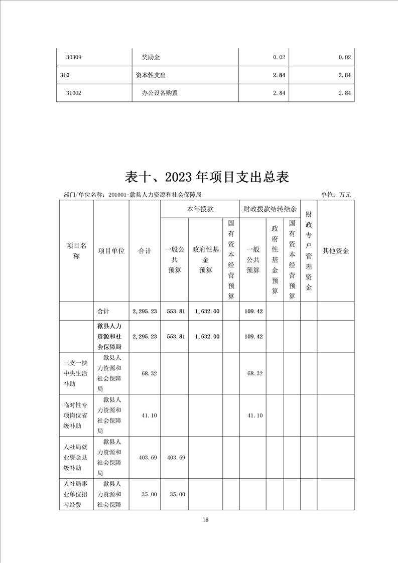
年度部门预决算及“三公”经费情况
>
本部门预算
索
引
号:
003150389/202302-00052
信息分类:
本部门预算
主题分类:
劳动、人事、监察、就业、创业,公民,其他,DOC,其他
发文日期:
2023-02-07
发布机构:
歙县人社局
发布日期:
2023-02-07
生效日期:
2023-02-07
废止日期:
发布文号:
无
关
键
词:
部门预算
内容概述:
部门预算
有
效
性:
有效
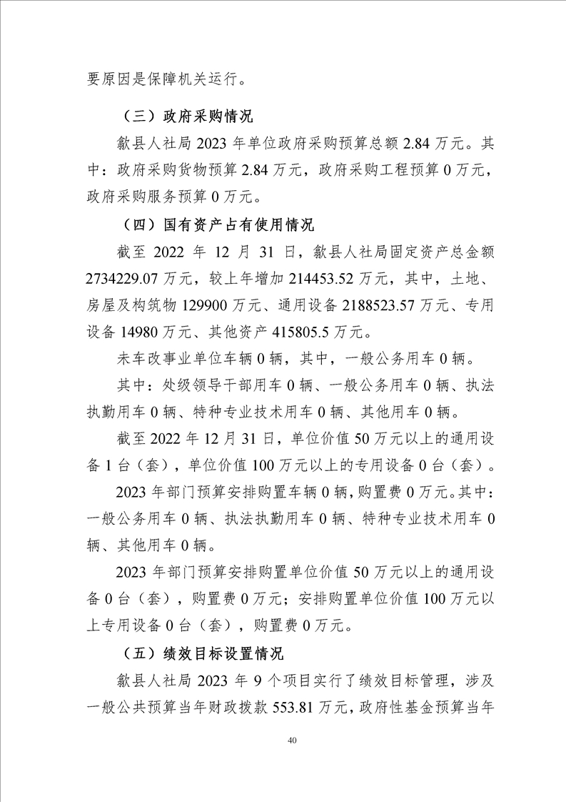
歙县人社局2023年部门预算
作者:歙县人社局
发布时间:2023-02-07 08:23
信息来源:歙县人力资源和社会保障局
阅读次数:
次
字号:
大
中
小
文本下载
我要纠错
打印
收藏
扫一扫在手机打开当前页
智能云搜
政务微信
政务微博
分享