关于公布歙县民政局公共服务清单目录(2021年本)的通告
根据法律法规规章的“立改废释”、国务院及上级政府调整权力事项和规范性文件出台调整废止,结合政务服务等实际需要,对我单位公共服务清单进行调整修订。现将调整后的公共服务清单予以公布。


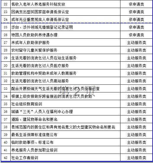
附件1.2021年调整后的公共服务清单.xls,
附件2.公共服务清单(2021年本带依据).xlsx根据法律法规规章的“立改废释”、国务院及上级政府调整权力事项和规范性文件出台调整废止,结合政务服务等实际需要,对我单位公共服务清单进行调整修订。现将调整后的公共服务清单予以公布。


附件1.2021年调整后的公共服务清单.xls,
附件2.公共服务清单(2021年本带依据).xlsx