简体
繁体
网站首页
首 页
资讯中心
县长之窗
政府信息公开
政务服务
互动交流
解读回应
数据发布
走进歙县
政务新媒体
一网
搜
当前位置:
首页
> 政府信息公开 > 歙县政府办
>
公共资源配置
>
政府采购
>
采购政策
索
引
号:
003150186/202509-00014
信息分类:
采购政策
主题分类:
财政、金融、审计,公民,通知,DOC,其他,其他,其他
发文日期:
2025-09-24
发布机构:
歙县财政局
发布日期:
2025-09-29
生效日期:
2026年1月1日
废止日期:
发布文号:
财库〔2025〕72号
关
键
词:
政府采购
内容概述:
有
效
性:
有效
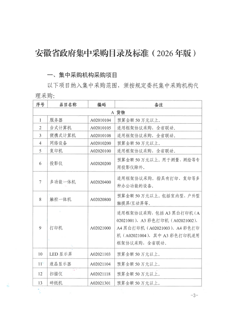
歙县财政局关于转发《安徽省政府采购集中采购目录及标准(2026年版)》的通知
发布时间:2025-09-29 11:38
信息来源:歙县财政局
阅读次数:
次
字号:
大
中
小
文本下载
我要纠错
打印
收藏
扫一扫在手机打开当前页
智能云搜
政务微信
政务微博
分享