简体
繁体
网站首页
首 页
资讯中心
县长之窗
政府信息公开
政务服务
互动交流
解读回应
数据发布
走进歙县
政务新媒体
一网
搜
当前位置:
首页
> 政府信息公开 > 歙县政府办
>
稳住经济一揽子政策措施
>
政策文件
索
引
号:
003150151/202311-00013
信息分类:
政策文件
主题分类:
农业、林业、水利,其他,其他,其他
发文日期:
2023-10-31
发布机构:
歙县水利局
发布日期:
2023-11-01
生效日期:
有效
废止日期:
发布文号:
歙河长办〔2023〕23 号
关
键
词:
河长制
内容概述:
有
效
性:
有效
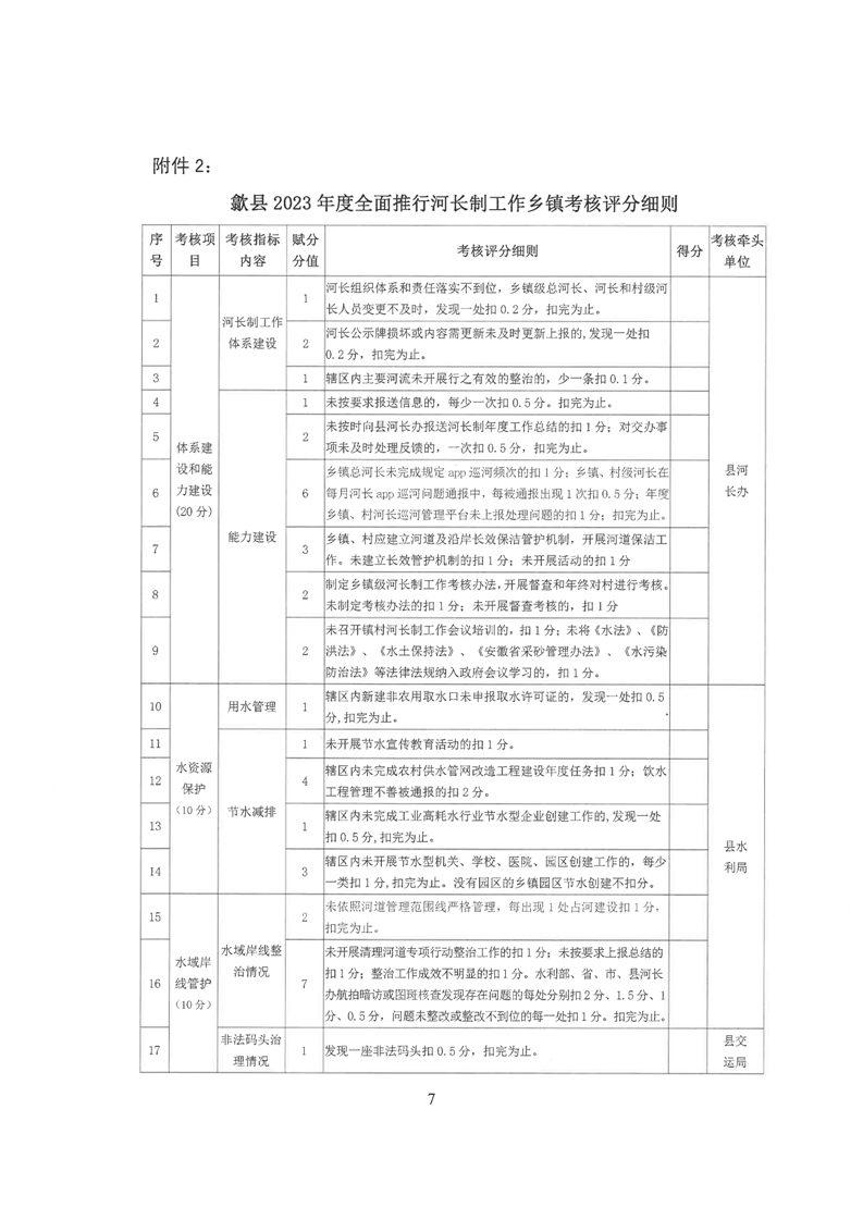
歙县2023年度河长制县级考核办法
作者:歙县水利局
发布时间:2023-11-01 14:27
信息来源:歙县水利局
阅读次数:
次
字号:
大
中
小
文本下载
我要纠错
打印
收藏
各乡镇人民政府、县级河长会议成员单位:
《歙县2023年度河长制县级考核办法》,已经研究同意,现印发给你们,请结合实际认真贯彻落实。
歙县全面推行河长制办公室
2023年10月31日
扫一扫在手机打开当前页
智能云搜
政务微信
政务微博
分享